Радиоуправляемые модели в Перми

Версия сайта для мобильных телефонов
Новости:
Добро пожаловать, Гость. Пожалуйста, войдите или зарегистрируйтесь.

Автор Тема: Ручной стэдикам 2Д  (Прочитано 3616 раз)

0 Пользователей и 1 Гость просматривают эту тему.

Оффлайн Паша

  • Постоялец
  • ***
  • Сообщений: 233
  • Популярность:
  • 8
Ручной стэдикам 2Д
« : 16 Января 2017, 16:00:08 »
Из мира "очумелых ручек"!

Пока мой коптер валяется без "мозгов", решил сделать ручную платформу для 2-х осевого подвеса китайского ноунейма. (примерно такой)


И так, принципиальная схема такая: Стэдикам состоит из 2х частей - батарейный отсек, и мозги с двигателем. Так же в довесок прицепил держатель смартфона для управления камерой и "видоискателя".

Для этого приобрел ПВХ трубу 32 диаметра (1 метр), заглушку и муфту. Еще взял крестовую муфту и под 45 градусов, но применять их не стал.

И так. Вначале отрезал кусок трубы, отмерив по длине 3 ЛиПо акума (около 22 см).
Подготовил заглушку - посадил на болтик пружинку и провод длинный. Нагрел над плитой заглушку и саму трубу, сплавил. Держится прекрасно!
3873-0

В оставшийся части трубы просверлил поперек отверстие, и вставил болтик, который снимает положительный заряд с АКБ. К болтику так же припаял провод. И оба контакта вывел на общий разъем.
3875-1

Идем к верхней части.
На муфту прикрутил толстую алюминиевую пластику, слегка выступающую с одной стороны. Пластина может быть из любого материала, главное что бы она не пружинила (не вибрировала).
3877-2

В ней сделал отверстия под корпус для  "мозгов" и под отверстия самой механики.
В качестве корпуса "мозгов" была куплена в магазине коробочка (распределительная коробка для электропроводки).
Тут всплыла небольшая инженерная ошибка моя. Я думал разместить эту коробочку красивой стороной к лицу держащего стедикам, но если силовая установка уже прикручена, то достать мозги или что-то там проверить, не получиться. Придется обязательно снимать силовую установку. Поэтому развернул уже изрядно продырявленную (в нужных и не нужных местах) коробочку тыльной стороной на себя.
3879-3

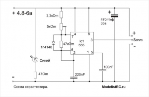
Спаял сервотестер для удобства управления подвесом по питчу (вверх-вних) в "полях". Ссылка http://rc.perm.ru/index.php?topic=1344.0.
У кого ссылка не работает - вот схема (все детали обходятся менее 100 рублей)
3881-4

Для удобства добавил тумблер, на провода питания электроники.
Собрал все во едино. Закрепив мозги на винтиках внутри и выведя разъем внизу муфты.
Приходиться соединять АКБ и "мозги" перед соединением трубки и муфты (пришлось вначале хорошенько поработать напильником, что трубка входила в муфту).
Т.е. вначале соединяю разъем, потом втыкаю трубу в муфту, и щёлкаю тумблер. Работает!

 И получаем вот такой стэдикам!
3883-53885-6

Прицепил от старой экшен камеры крепление и загнул его к верху с держателем для смартфона от простой треножки.
3887-7

Готово!
3889-8

ПС. Пиды настроил быстро, поигравшись около 1 часа. Так же надо настроить поворот камеры по оси питч (воткнул сервотестер в разъем А0 на плате управления).
Вот мои настройки:
3891-93893-10

ППС. Цена такого стэдикама около 300 рублей (труба осталась еще) если не считать самого 2х осевого подвеса. Готовые решения стоят более 4000-6000 т.р. )))

На полноценность этого стедикэма не претендую (все таки 2д, а не 3д), но полевые испытания явно подтверждают - с ним, гораздо лучше пишется видео, чем просто в руках или на селфипалке.

Оффлайн bukirev

  • Новичок
  • *
  • Сообщений: 29
  • Популярность:
  • 0
Re: Ручной стэдикам 2Д
« Ответ #1 : 16 Января 2017, 17:42:37 »
 ^preved^ ^victory^ тоже лежит без дела, надо сварганить

Радиоуправляемые модели в Перми

Re: Ручной стэдикам 2Д
« Ответ #1 : 16 Января 2017, 17:42:37 »

 

Яндекс.Метрика
© 2012 rc.perm.ru, все права защищены.