Из мира "очумелых ручек"!
Пока мой коптер валяется без "мозгов", решил сделать ручную платформу для 2-х осевого подвеса китайского ноунейма. (примерно такой)

И так, принципиальная схема такая: Стэдикам состоит из 2х частей - батарейный отсек, и мозги с двигателем. Так же в довесок прицепил держатель смартфона для управления камерой и "видоискателя".
Для этого приобрел ПВХ трубу 32 диаметра (1 метр), заглушку и муфту. Еще взял крестовую муфту и под 45 градусов, но применять их не стал.
И так. Вначале отрезал кусок трубы, отмерив по длине 3 ЛиПо акума (около 22 см).
Подготовил заглушку - посадил на болтик пружинку и провод длинный. Нагрел над плитой заглушку и саму трубу, сплавил. Держится прекрасно!

В оставшийся части трубы просверлил поперек отверстие, и вставил болтик, который снимает положительный заряд с АКБ. К болтику так же припаял провод. И оба контакта вывел на общий разъем.

Идем к верхней части.
На муфту прикрутил толстую алюминиевую пластику, слегка выступающую с одной стороны. Пластина может быть из любого материала, главное что бы она не пружинила (не вибрировала).

В ней сделал отверстия под корпус для "мозгов" и под отверстия самой механики.
В качестве корпуса "мозгов" была куплена в магазине коробочка (распределительная коробка для электропроводки).
Тут всплыла небольшая инженерная ошибка моя. Я думал разместить эту коробочку красивой стороной к лицу держащего стедикам, но если силовая установка уже прикручена, то достать мозги или что-то там проверить, не получиться. Придется обязательно снимать силовую установку. Поэтому развернул уже изрядно продырявленную (в нужных и не нужных местах) коробочку тыльной стороной на себя.

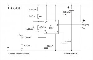
Спаял сервотестер для удобства управления подвесом по питчу (вверх-вних) в "полях". Ссылка
http://rc.perm.ru/index.php?topic=1344.0.
У кого ссылка не работает - вот схема (все детали обходятся менее 100 рублей)

Для удобства добавил тумблер, на провода питания электроники.
Собрал все во едино. Закрепив мозги на винтиках внутри и выведя разъем внизу муфты.
Приходиться соединять АКБ и "мозги" перед соединением трубки и муфты (пришлось вначале хорошенько поработать напильником, что трубка входила в муфту).
Т.е. вначале соединяю разъем, потом втыкаю трубу в муфту, и щёлкаю тумблер. Работает!
И получаем вот такой стэдикам!


Прицепил от старой экшен камеры крепление и загнул его к верху с держателем для смартфона от простой треножки.

Готово!

ПС. Пиды настроил быстро, поигравшись около 1 часа. Так же надо настроить поворот камеры по оси питч (воткнул сервотестер в разъем А0 на плате управления).
Вот мои настройки:


ППС. Цена такого стэдикама около 300 рублей (труба осталась еще) если не считать самого 2х осевого подвеса. Готовые решения стоят более 4000-6000 т.р. )))
На полноценность этого стедикэма не претендую (все таки 2д, а не 3д), но полевые испытания явно подтверждают - с ним, гораздо лучше пишется видео, чем просто в руках или на селфипалке.